Seite 1 von 3
Messgerät bis 16 und 45 Volt DC
Verfasst: So 5. Jul 2020, 19:02
von Franz54
Hallo Gemeinde.
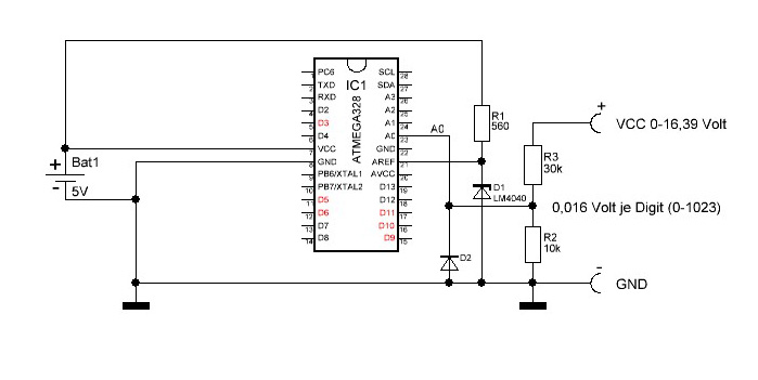
Ich habe mich entschlossen mal ein kleines Messgerät zusammenzubauen das bis 16 Volt in 1024 Stufen mit je 0,016 Volt zeigt. Ob es so wird wie ich mir gerade vorstelle, wird sich zeige. Es soll jedenfalls auch bei PWM Spannung die Maximale Spannung die am Pin anliegt, messen. Ob es geht wird sich zeigen, ich habe die Teile bestellt, sind aber noch nicht da

Hier mal die Schaltung die ich mir vorstelle. Fehler werde ich entdecken, wenn ich das Ding dann mal Testen kann.

- Arduino Messgerät bis 16 Volt.JPG (44.78 KiB) 16072 mal betrachtet

- Arduino UNO Messgerät bis 16 Volt.JPG (120.82 KiB) 16064 mal betrachtet
Re: Messgerät bis 16 Volt DC
Verfasst: Mo 6. Jul 2020, 12:42
von Franz54
Obwohl ich das Material für den Messteiler und für die Referenzspannung noch gar nicht bekommen habe, ist mir ohne es zu testen eigentlich schon klar, dass der Messteiler zu Niederohmig gewählt ist
Aber o.k. das wird dann eben nach der Inbetriebname nochmal angepasst. Am Messteiler wird es eh noch Anpassungen geben, weil ich noch eine höhere Spannung messen will. Also mindestens eine zweite Eingangs-Stufe wird es noch geben.
Hier habe ich das
derzeitige Testprogramm dafür.
Re: Messgerät bis 16 Volt DC
Verfasst: Do 9. Jul 2020, 12:38
von Franz54
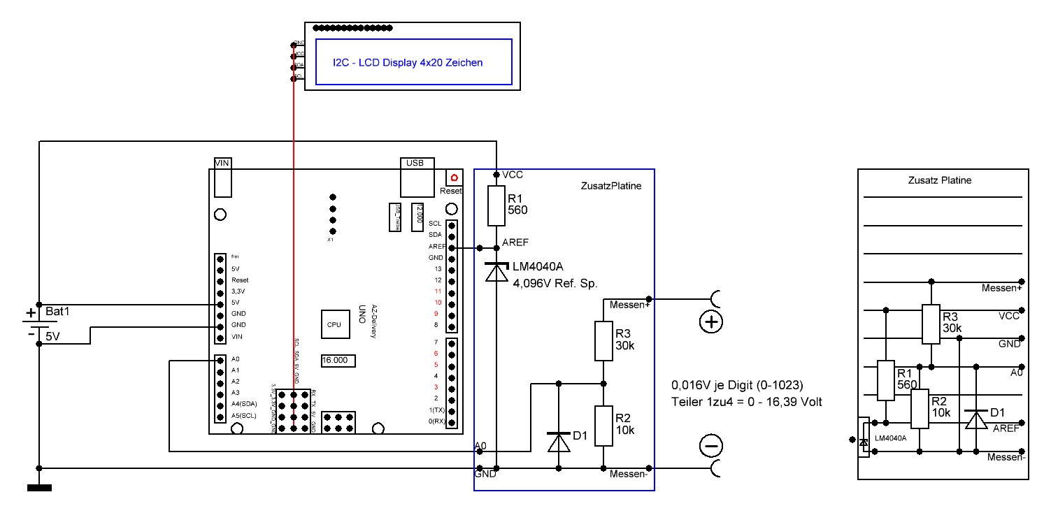
Soooo, ich habe meine Messwiderstände bekommen, und habe mir gleich mal eine Zusatzplatine gelötet. Nicht schön aber dafür selten. Und es funktioniert Top. Das obwohl ich die falschen LM4040 Dioden habe. Die richtigen sind bestellt. Ich habe Klasse D und es gibt A_B_C_D. Also habe ich mir natürlich die Klasse A bestellt. Das sollte in 2-3 Tagen da sein. Dann baue ich mir nochmal eine solche Platine. Mal schauen ob das Messgerät dann an der zweiten Stelle hinterm Komma noch ein Digit drauf tut. Ich mese bei 5,00 Volt 4,99 Volt. Vielleicht ist das noch der schlechteren Klasse dieser Referenzspannungs-Diode geschuldet. Aber eigentlich ist das Luxusdenken. Denn ob es 4,99 Volt oder 5,00 Volt sind, das ist mindestens so unwichtig wie das umgefallene Fahrrad in Moskau.
Franz

Re: Messgerät bis 16 Volt DC
Verfasst: Fr 10. Jul 2020, 11:11
von Der Alte
Hallo Franz,
wenn ich dich richtig verstanden habe, geht es darum eine Spannung zu messen.
Für meinen Akkutester muss ich die Zellenspannung eines Lipos auf 0,001 Volt genau bestimmen. Meine Versuche dieses direkt mit dem analogen Eingang des Arduinos zu machen sind kläglich gescheitert. Schon eine Abdrift in der 2. Stelle nach dem Komma. Ein Mittelwert aus 100 Messungen brachte Ruhe in der 2. Stelle nach dem Komma.
Ich habe dann eine einfache, kostengünstige Lösung über den AD-Wandler von Adafruit ADS1115 gefunden. Kostet ca. 5 €, Auflösung 16 Bit, 1 bit = 0.0001875 mV, 0,001 Volt wären 6 Bit, misst auch negative Spannung, interne Referenz, Temperaturkompensation, kann 4 Spannungen gleichzeitig messen, 50 Messungen/sec, ohne Vorteiler bis 5,5 V, wird über I2C angesprochen.
Ingo
Re: Messgerät bis 16 Volt DC
Verfasst: Fr 10. Jul 2020, 11:20
von Franz54
Ja, aber der wesentliche Punkt ist die Spannungsquelle. Eine PWM Spannung, Rechteckspannung von 1000Hz und die Frequenz auch noch entschieden höher wäre gut. Da hat man ja bei normalen Messgeräten das Problem dass sie Rechteckspannung als Wechselspannung erkennen und entsprechend behandeln. Also 10 Volt PWM und die normalen Messgeräte, sogar die, bei denen man eine Min / Max Taste hat, bringen nur 5 Volt, als Messwert.
Hier habe ich das Thema auf meiner HP. Wenn du da ein Stück runter scrolls, dann sieht du den Teil wo ich 10 Volt messe, am Oszillograph 2 Kästchen je 5 Volt und am Messgerät 4,92 Volt.
Und ich will eben ein Gerät, das mir die reale Spannung anzeigt. Also ich nehme dafür natürlich einen Oszillographen, aber nicht alle können sich einfach mal nen Oszi kaufen, für ein paar hundert Euro, für dieses Hobby. Ja, für die mache ich ein Geräte, oder eine Anleitung zum bauen eines Gerätes, mit nem Uno nem Display und ein paar Teile drum herum.
Aber ja, wäre mal interessant, mit deinem ADC, ob du da treffsicher und schnell die echte Maximal anliegende Spannung ermittelt bekommst.
Franz
Re: Messgerät bis 16 Volt DC
Verfasst: Fr 10. Jul 2020, 14:38
von Der Alte
In beiden Fällen A0 Arduino sowie meine Vorschlag handelt es um einen Analog/Digitalwandler. Einmal 10 Bit, einem 16 BIt. Beide k ö n n e n keine Spannung messen!!! Sie wandeln ein Spannunspotential zu GND in einen Digitalwert. Dieser Wert liegt bei gepulster Gleichspannung zwischen 0 und 1023 oder 0 und 640000.
Aber es gibt einen entscheidene Unterschied: Mein Vorschlag raucht nicht bei einem negativen Spannungsanteil ab. Ein Nano hat nicht einmal -0,7 Volt überlebt! (Ich möchte schon mit wenig Hardware viel erreichen - Platinen stelle ich nur im Notfall her - obwohl ich sie auch Isolationsfräsen und Bohren kann in einem Durchlauf!)
d.H. der Digitalwert muss interpretiert werden. Wenn ich dich richtig verstanden habe, möchtest du ja den max. Wert haben und nicht den Effektivwerte (TRUE RMS ist per Definition etwas anderes) Deshalb zeigen ja auch deine Messinstrumente andere Werte an als der Ozi.
... die Effektivwerte(RMS: Root Mean Square) I(eff) und U(eff) nüssen so bestimmt werden, dass die mittlere Leistung der Stromquelle mit ... Leistungsformel bei Gleichstrom... angeben werden kann... Dann gibt es noch den Formfaktor (bei Sinus 1.11) und den CrestFaktor. Das Bedeutet RMS wird durch eine Rechnung bestimmt. RMS ist die Wurzel aus dem zeitlich gemittelten Quadrat der Wechselgröße.
Ich spare mir jetzt aber den Bereich der bei True-RMS-Mutimetern zu Messfehlern führt. (Mein Wissen stammt aus einem Buch von Prof. Dr.-Ing. Dietmar Rudolph.
Ingo
Re: Messgerät bis 16 Volt DC
Verfasst: Fr 10. Jul 2020, 15:11
von Der Alte
Aber ja, wäre mal interessant, mit deinem ADC, ob du da treffsicher und schnell die echte Maximal anliegende Spannung ermittelt bekommst.
wo ist das Problem?
es gibt die Funktion: max()
oder
if ( w > max_w ) max_w = w;
Damit den höchsten Digitalwert ermitteln und mit Umrechnungsfaktor v_bit multiplizieren. Der ADS1115 liefert um den Faktor 100 bessere Ergebnisse. Beides in meinem Akkutester schon ausprobiert.
Allerdings lassen sich SpannungsPeaks mit keiner dieser Mathoden erfassen!!! Das geht definitiv nur mit dem Ozi.
Ingo
Re: Messgerät bis 16 Volt DC
Verfasst: Fr 10. Jul 2020, 15:23
von Der Alte
Wenn du da ein Stück runter scrolls, dann sieht du den Teil wo ich 10 Volt messe, am Oszillograph 2 Kästchen je 5 Volt und am Messgerät 4,92 Volt.
Wenn ich RMS als Effetivwertmessung richtig verstanden habe, so wäre der Effektivwert eines PWM-Signals mit max 10 Volt bei einem Tastverhälnis 50/50 = 5 Volt.
Warum funktioniert min/max nicht. Die Abtastrate ist bei Multimetern zu gering, um die Werte zu bestimmen.
Ingo
Re: Messgerät bis 16 Volt DC
Verfasst: Fr 10. Jul 2020, 15:56
von Franz54
ingo46 hat geschrieben: ↑Fr 10. Jul 2020, 15:23
Wenn ich RMS als Effetivwertmessung richtig verstanden habe, so wäre der Effektivwert eines PWM-Signals mit max 10 Volt bei einem Tastverhälnis 50/50 = 5 Volt.
Ja, ist natürlich richtig. Nur blöd, wenn jemand wie im Arduino Forum mehr als einmal gelesen, seine Messung mit dem Multimeter an so einem z.B. PWM Signal macht, und meint wenn sein tolles Messgerät sagt da sind nur 5 Volt dran, dann ist das so. dann hängt er einen Arduino dran, um damit dieses Signal irgendwie zu verarbeiten, und der Arduino macht nix. O.K. vielleicht ist das Ding kaputt, und er hängt einen anderen Arduino dran, aber der macht auch nix, und er hängt noch einen dritten dran. Echt passiert. Nach dem dritten ist er dann etwas vom Glauben abgefallen, aber er hatte immer noch vertrauen zu seinem Messgerät, das ja sagte da kommen nur 5 Volt raus. Deshalb möchte ich was einfaches machen, das auch Ahnungslose zusammenbauen können, und die damit dann feststellen können, was da wirklich dran ist.
Deshalb wäre es gut, wenn du deinen ADC mal auf 5 Volt PWM mit mindestens 1000Hz hängen könntest, um zu sehen ob du damit ein sicheres und schnelles Messergbnis bekommst. Denn so ein Adafruit ADS1115 wäre natürlich auch eine Möglichkeit. Da am Eingang noch einen Spannungsteiler dran, und fertig ist das Messgerät. Wenn es bei 5 Volt DC 1000Hz dann auch 5 Volt anzeigt ist alles gut. Dann besorge ich mir mal 5 Stück von den Dingern zum Testen.
Und ich habe ja extra um ein Messgerät für diese Zwecke empfehlen zu können, diese PeakTech3360 für fast 100,- Euro bestellt, weil es wie das Flucke 110 diese Min/Max Funktion hat. Und das Flucke kann diese Max Messung. Es misst dann, wenn man die Max Taste drückt eben die wirkliche Max Spannung. Bei 5 Volt Dc 1000Hz, eben dann auch diese 5 Volt. Tja, die Entwickler vom PeakTech3360 hatten wohl wieder andere Vorgaben für diese Funktion.

Re: Messgerät bis 16 Volt DC
Verfasst: Fr 10. Jul 2020, 16:08
von Franz54
Ich habe ganz zu Anfang meiner Arduino Arbeit, auch mal eine Software gemacht, die eine anliegende Frequenz auszählt und anzeigt. Jedenfalls für etwa bis 20000Hz. Die werde ich dann auch noch in die Software für das Gerät einbinden. Wenn es Impulse erkennt, dann soll es nach der Spannungsmessung auch noch eine Frequenzmessung machen und das Ergebnis auch aufs Display stellen. Das ist jedenfalls so ein wenig mein Wunschdenken
Was es wird, muss sich zeigen.
Franz